網站地圖
|
淡江大學
|
English
搜尋
最新消息
全部消息
系所公告
媒體報導
職涯資訊
招生資訊
高中生入學
碩士班入學
高中生專區
系友相關資訊
系所簡介
淡江物理沿革
歷任掌舵者
特色與教學目標
教學實驗室介紹
研究實驗室資源
法規與表單
師資
教師與職員
課程資訊
學士班
課程資訊
彈性學制
專題研究
就業學分學程
榮譽學程
學士班先修碩士班
活動訊息與花絮
獎助學金
常用資訊連結
碩士班
碩士班 修業規定
半導體量子檢測全英語碩士專班(INTENSE Master Program)
半導體量子檢測全英語碩士專班 修業規定
獎助學金
活動訊息與花絮
常用資訊連結
高中生專區
未來學生
活動與花絮
活動焦點
學術活動
期刊發表
產學合作
專題演講
科普推廣
榮譽成就
系友相關資訊
國際專題演講及花絮
有蓮獎學金
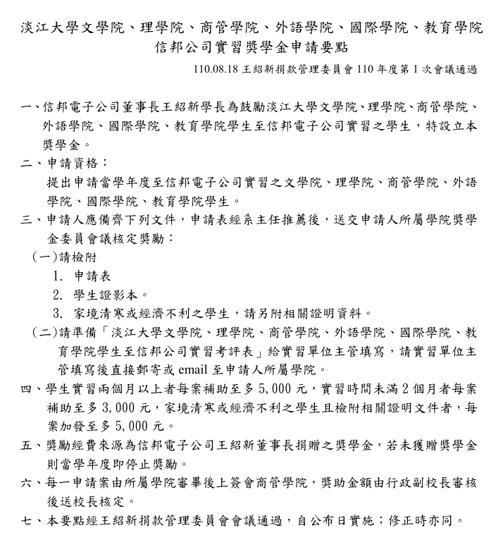
【系所公告】淡江大學信邦公司實習獎學金申請要點
說明:
相關附件:
1.
教師協助實習生完成信邦公司委託專案之獎勵金申請表
2.
海內外大型競賽補助申請表
3.
淡江大學其他學院信邦公司實習獎學金申請表